Вернуться к программе
FULL_ANALYSIS:
cценарий "Полный филогенетический анализ"
Назначение
Сценарий "FULL ANALYSIS" позволяет решать задачу автоматического
филогенетического анализа последовательностей белкового семейства.
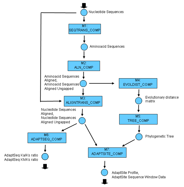
Схема сценария:
Сценарий позволяет последовательно проводить следующие этапы
филогенетического анализа белкового семейства:
1. Трансляция нуклеотидных последовательностей в аминокислотные
последовательности [M1: SEQTRANS_COMP];
2. Выравнивание аминокислотных последовательностей, редактирование (удаление
столбцов с делециями аминокислот) [M2: ALN_COMP];
3. Построение выравнивания кодирующих нуклеотидных последовательностей по
выравниванию аминокислотных последовательностей [M3: ALIGNTRANS_COMP];
4. Построение матрицы попарных эволюционных расстояний для набора
последовательностей [M4: EVOLDIST_COMP];
5. Построение филогенетического дерева последовательностей [M5: TREE_COMP];
6. Поиск ветвей филогенетического дерева, на которых происходила адаптивная
фиксация нуклеотидных замен [M6: ADAPTSEQ_COMP];
7. Поиск участков последовательностей белков, для которых происходила адаптивная
фиксация замен [M7: ADAPTSITE_COMP].
Блок-схема анализа представлена на рисунке 1. Индексом Mn обозначены счетные
модули, последовательное выполнение которых определяется сценарием. Все
промежуточные данные, полученные в результате работы счетных модулей доступны
пользователю после выполнения сценария.

Схема потока данных и порядка выполнения программных
компонент подсистемы "Филогенетический анализ" при выполнении сценария "Полный
филогенетический анализ".
Входные данные для сценария:
Невыравненные нуклеотидные последовательности, которые кодируют белки, в формате FASTA.
Выходные данные для сценария:
В ходе выполнения сценария все результаты работы сценария на промежуточных
этапах доступны пользователю для контроля и анализа:
Выровненные нуклеотидные последовательности в формате FASTA с делециями и отсутствием столбцов с делециями.
Невыравненные аминокислотные последовательности в формате FASTA.
Выровненные аминокислотные последовательности в формате FASTA с делециями и отсутствием столбцов с делециями.
Матрица попарных расстояний в формате matrix.
Филогенетическое дерево, построенное по входным последовательностям в формате
Newick.
Результаты выявления и анализа участков адаптивной эволюции.
Описания используемых программных компонент:
M1: SEQTRANS_COMP
Решаемая задача:Трансляция нуклеотидных последовательностей в аминокислотные
последовательности.
Входные данные: Набор нуклеотидных последовательностей в формате FASTA.
Выходные данные: Набор аминокислотных последовательностей в формате FASTA.
M2: ALN_COMP
Решаемая задача: Выравнивание аминокислотных последовательностей, удаление
столбцов выравнивания, содержащих делеции в аминокислотных последовательностях.
Входные данные: Невыровненные аминокислотные последовательности в формате FASTA.
Выходные данные: Выровненные аминокислотные последовательности в формате FASTA с
делециями и отсутствием столбцов с делециями.
M3: ALIGNTRANS_COMP
Решаемая задача: Построение выравнивания кодирующих нуклеотидных
последовательностей по выровненным аминокислотным последовательностям, удаление
делеций в нуклеотидных последовательностях.
Входные данные: Невыровненные нуклеотидные последовательности в формате FASTA, выровненные аминокислотные последовательности, которые кодируются
нуклеотидными, в формате FASTA в одинаковом
порядке.
Выходные данные: Выровненные нуклеотидные последовательности в формате FASTA,
выровненные нуклеотидные последовательности в формате FASTA с делециями
и отсутствием столбцов с делециями.
M4: EVOLDIST_COMP
Решаемая задача: Построение матрицы попарных эволюционных расстояний для набора
выравненных аминокислотных последовательностей.
Входные данные: Выровненные аминокислотные последовательности в формате FASTA.
Выходные данные: Матрица попарных расстояний в формате matrix.
M5: TREE_COMP
Решаемая задача: Построение филогенетического дерева по матрице парных
расстояний между последовательностями.
Входные данные: Матрица парных расстояний в формате matrix.
Выходные данные: Филогенетическое дерево в формате Newick.
M6: ADAPTSEQ_COMP
Решаемая задача: Поиск пар последовательностей с адаптивной фиксацией замен.
Входные данные: Выровненные нуклеотидные последовательности в формате FASTA без
делеций.
Выходные данные: Результаты анализа участков адаптивной эволюции.
M7: ADAPTSITE_COMP
Решаемая задача: Поиск участков адаптивной эволюции в последовательностях,
кодирующих белки.
Входные данные: Выровненные нуклеотидные последовательности, которые кодируют
белки, без делеций, в формате FASTA,
филогенетическое дерево для этого набора последовательностей.
Выходные данные: оценка скоростей замен в позициях белка,
оценка числа позиций, в которых замены проходили адаптивным образом.